2019-08-05
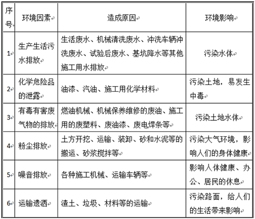
本工程可能出现的环境因素主要有:污水排放、粉尘、噪音、运输遗洒、等,环境因素清单为:
上一篇:塑胶跑道施工公司水污染防治措施
下一篇:杭州宝力预制型塑胶跑道施工方案
同类新闻
News联系我们
Contact us